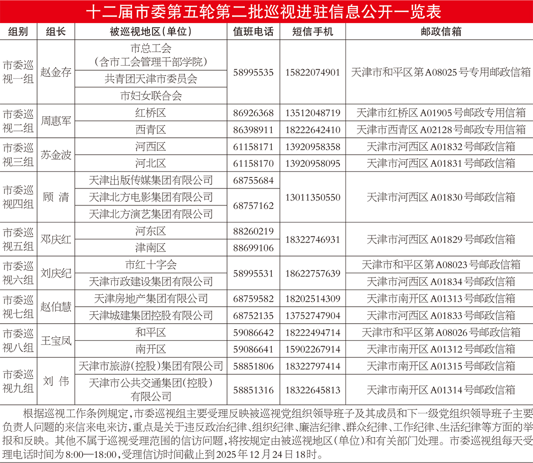
十二届市委第五轮第二批巡视完成进驻 2025年10月18日  徐丽

  本报讯(记者 徐丽)根据市委部署,截至10月17日,十二届市委第五轮第二批巡视的9个市委巡视组已完成进驻,将对部分区、市级人民团体、市管国有企业党组织开展常规巡视,现场巡视时间2个半月左右。

  市委各巡视组组长在巡视进驻动员会上指出,对21个地区(单位)党组织开展巡视,充分体现了市委的高度重视和关心爱护,是督促被巡视党组织全面加强党的领导、有力推动经济社会高质量发展、纵深推进全面从严治党的重要举措。市委巡视组将以习近平新时代中国特色社会主义思想为指导,深入落实习近平总书记视察天津重要讲话精神和对天津工作一系列重要指示要求,认真贯彻《中国共产党巡视工作条例》,坚持围绕中心、服务大局,突出问题导向、严的基调,把贯彻落实党中央重大决策部署和市委工作要求情况作为监督重点,聚焦高质量发展“十项行动”和“三新”“三量”等重点工作,精准有力开展政治监督,切实发挥巡视利剑作用,为奋力谱写中国式现代化天津篇章提供坚强政治保障。

  市委巡视组组长强调,本批巡视将紧盯权力和责任加强政治监督,严明政治纪律和政治规矩,深入了解贯彻落实党中央决策部署,落实进一步全面深化改革部署,统筹发展和安全,纵深推进全面从严治党,加强领导班子、干部人才队伍和基层党组织建设以及巡视整改情况。

  被巡视党组织主要负责同志表示,将深入学习贯彻习近平总书记关于党的自我革命的重要思想和关于巡视工作的重要论述,切实提高政治站位,自觉接受巡视监督,主动配合巡视工作,坚持同题共答,确保巡视取得扎实成效。要把接受巡视监督与认真贯彻即将召开的党的二十届四中全会精神相结合,与深入落实上合组织天津峰会成果相结合,与群众身边不正之风和腐败问题集中整治工作相结合,以巡视为契机更好履行职责使命,持续推动高质量发展,以实际行动坚定拥护“两个确立”、坚决做到“两个维护”。

  本批巡视,将同步开展选人用人和机构编制纪律、落实意识形态工作责任制、巡察工作专项检查。

  十二届市委第五轮第二批巡视进驻信息向社会公布。